
Òrgans de govern
Membres i càrrecs del CSC, CSC S.A., la Patronal CAPSS i la Fundació S21.

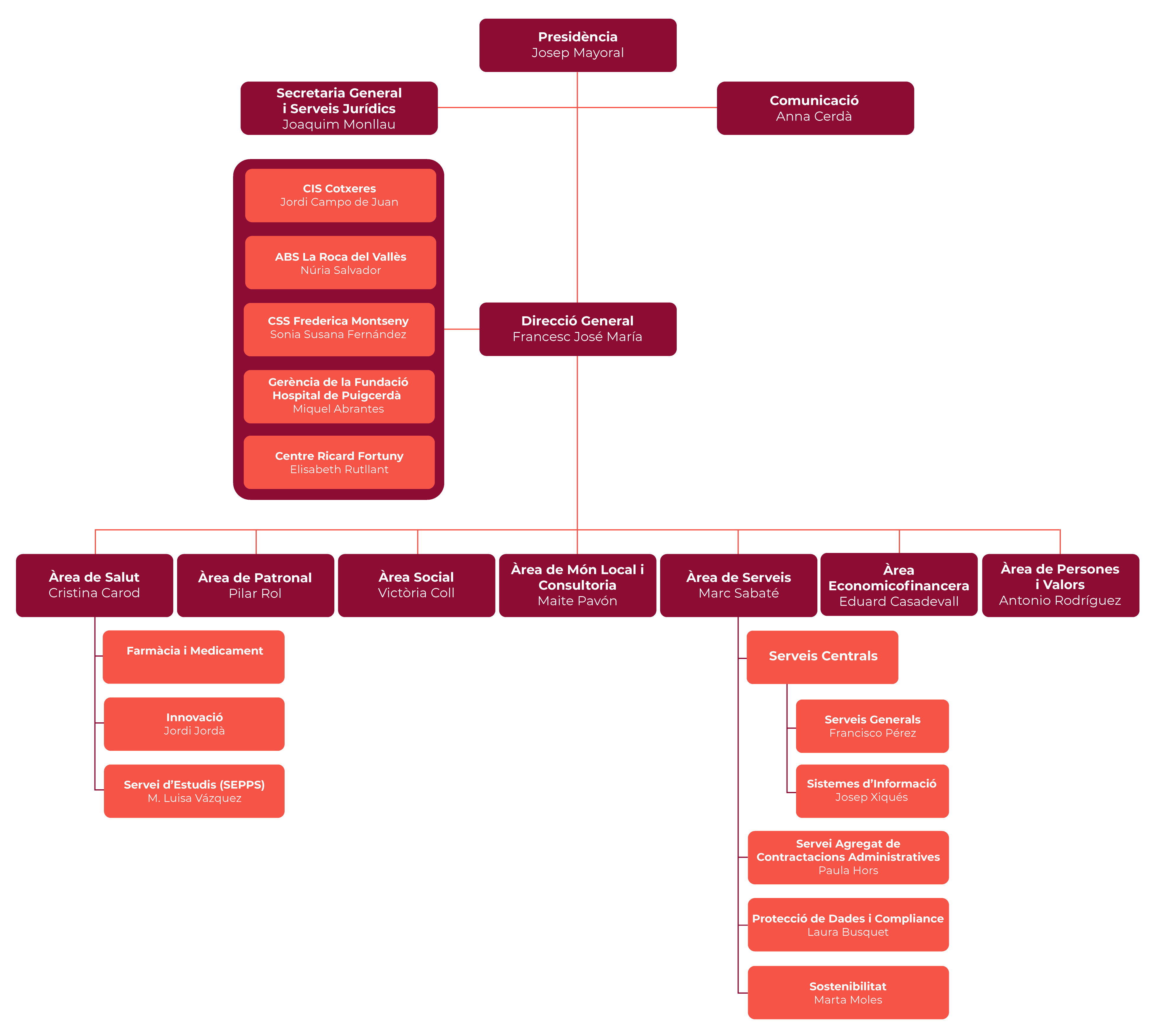
Estructura corporativa
Per poder prestar serveis als seus associats, el CSC s'ha dotat d'instruments que, en determinats casos, tenen entitat jurídica pròpia, com la patronal CAPSS, CSC S.A., CSC Atenció Social SL i la Fundació S21.

Estatuts del CSC
Tant el CSC com aquells dels seus instruments que tenen personalitat jurídica pròpia es governen per estatuts aprovats pels associats.
