Organització

Imatge
Organització
ÒRGANS DE GOVERN

CAPSS i CSC, entitats matrius

El Consorci de Salut i Social de Catalunya (CSC) desenvolupa la seva activitat mitjançant dues entitats matrius: el Consorci Associació Patronal Sanitària i Social (CAPSS), que exerceix la funció de defensa i representació dels associats davant l’Administració i el sector, i el Consorci de Salut i d’Atenció Social de Catalunya (CSC), des d’on es presten serveis.

Imatge
Organigrama1

L’Assemblea General i la Junta General

L'Assemblea General i la Junta General són els principals òrgans de govern i estan constituïts pels representants de totes les entitats associades. Es reuneixen, com a mínim, un cop l'any per aprovar la gestió anual i proposar els objectius de la institució. 

Imatge
JuntaGeneral

La Junta Directiva i el Consell Rector

La Junta Directiva i el Consell Rector estan formats per la presidència, quatre vicepresidències i fins a onze vocalies, totes elles elegides pels associats. Són el màxim òrgan de govern entre les reunions plenàries de l’Assemblea General i la Junta General.

Membres del Consell Rector

President

Josep Mayoral Antigas, CSC

Vicepresidències

  • Mar Lleixà Fortuño, Tortosa Salut, SL
  • Josep Maria Corominas Barnadas, PROSS/Fundació Antic Hospital Sant Jaume d'Olot
  • Sandra Guaita Esteruelas, Centre MQ Reus
  • Marta Villanueva Cendán, Ajuntament de Barcelona

Secretari

Joaquim Monllau i Bayerri, CSC

Vocalies

  • Dolors Costa Sempere, Corporació Sanitària Parc Taulí de Sabadell
  • Lorena González Dios, PROSS
  • Salut González Martín, Ajuntament de Sant Boi de Llobregat
  • Jordi Hernández Martínez, Ajuntament de Blanes
  • Martí Masferrer Mascort, Institut d'Assistència Sanitària
  • José Antonio Montero Domínguez, Ajuntament de Montornès del Vallès
  • Maria Àngels Perxas Seras, Ajuntament de Figueres
  • Laura Pineda i García, Ajuntament de Sabadell
  • Francisco Romero Gamarra, Ajuntament de Vilafranca del Penedès
  • Soledad Rosende Castillo, Ajuntament de Martorell
     

Membres de la Junta Directiva

President

Josep Mayoral Antigas, CSC

Secretari general

Francesc José María Sánchez, CSC

Vicepresidències

  • Mar Lleixà Fortuño, Tortosa Salut, SL
  • Josep Maria Corominas Barnadas, PROSS/Fundació Antic Hospital Sant Jaume d'Olot
  • Sandra Guaita Esteruelas, Centre MQ Reus
  • Marta Villanueva Cendán, Ajuntament de Barcelona

Vocalies

  • Dolors Costa Sempere, Corporació Sanitària Parc Taulí de Sabadell
  • Lorena González Dios, PROSS
  • Salut González Martín, Ajuntament de Sant Boi de Llobregat
  • Jordi Hernández Martínez, Ajuntament de Blanes
  • Martí Masferrer Mascort, Institut d'Assistència Sanitària
  • José Antonio Montero Domínguez, Ajuntament de Montornès del Vallès
  • Maria Àngels Perxas Seras, Ajuntament de Figueres
  • Laura Pineda i García, Ajuntament de Sabadell
  • Francisco Romero Gamarra, Ajuntament de Vilafranca del Penedès
  • Soledad Rosende Castillo, Ajuntament de Martorell

Secretari

Joaquim Monllau i Bayerri, CSC

La Comissió Permanent

La Comissió Permanent és nomenada per l’Assemblea General a proposta de tots els associats que són proveïdors de serveis de salut o d'atenció social. Entre les funcions d'aquest òrgan de govern, figura donar suport tècnic a la Junta Directiva i proposar els posicionaments de l'entitat davant l’Administració i altres agents dels sector. 

Imatge
ComissióPermanent

Membres de la Comissió Permanent

  • Beatriu Bayés Genís
  • Jaume Benavent Areu
  • Palmira Borràs Campabadal
  • Josep M. Campistol Plana
  • Manel del Castillo Rey
  • Adrià Comella Carnicé
  • Gemma Craywinckel Martí
  • Ramon Cunillera Grañó
  • Olga Farré Lladó
  • Ferran García Cardona
  • Rafael Lledó Rodríguez
  • Sara Manjón del Solar
  • Àngels Morales Lozano
  • Francisca Moyà Ferrer
  • Josep Maria Padrosa Macías
  • Xavier Pérez Berruezo
  • Jaume Raventós Monjo
  • Ignasi Riera Paredes
  • Elisabeth Rutllant Vallvé
  • Pere Vallribera Rodríguez
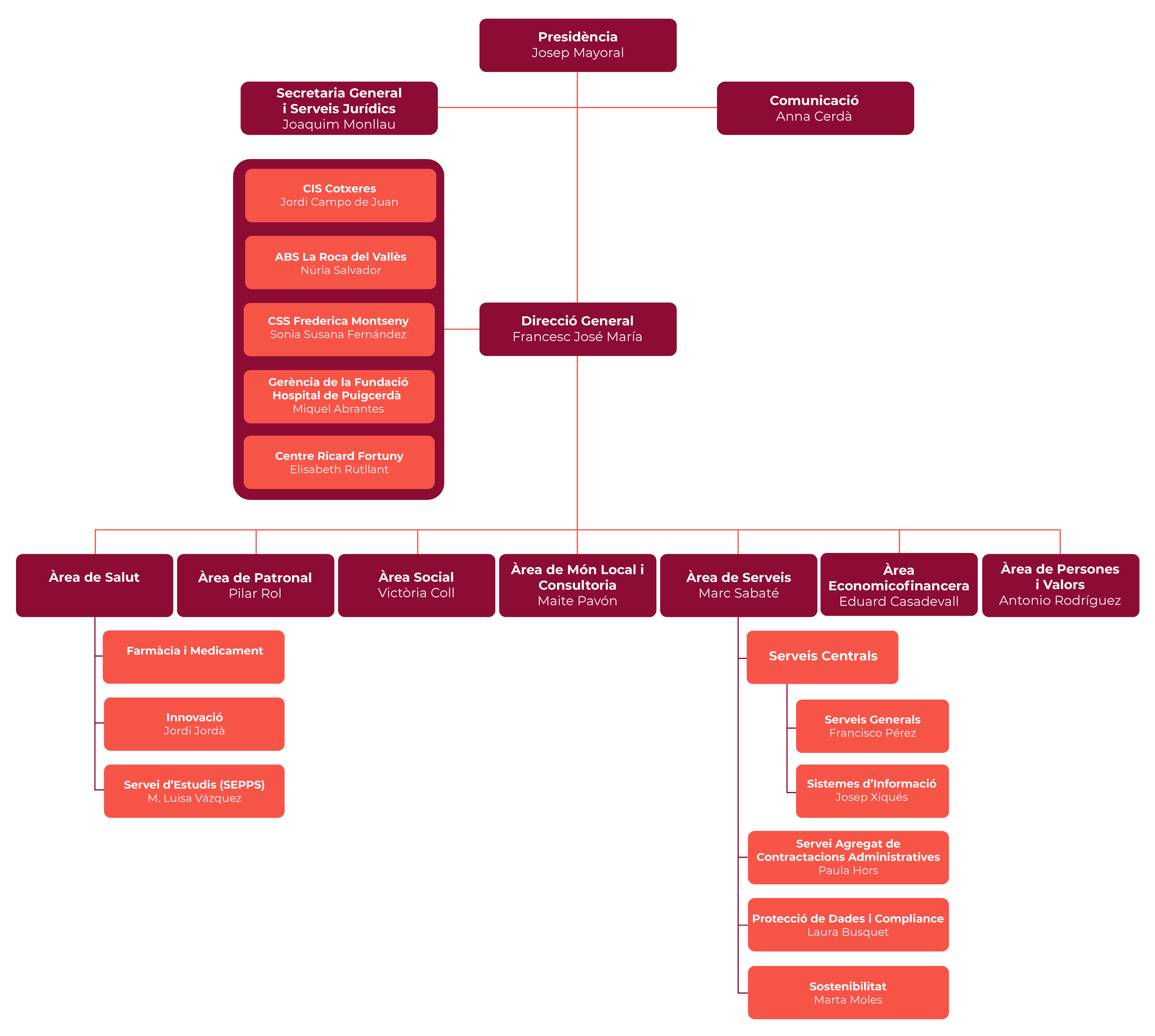
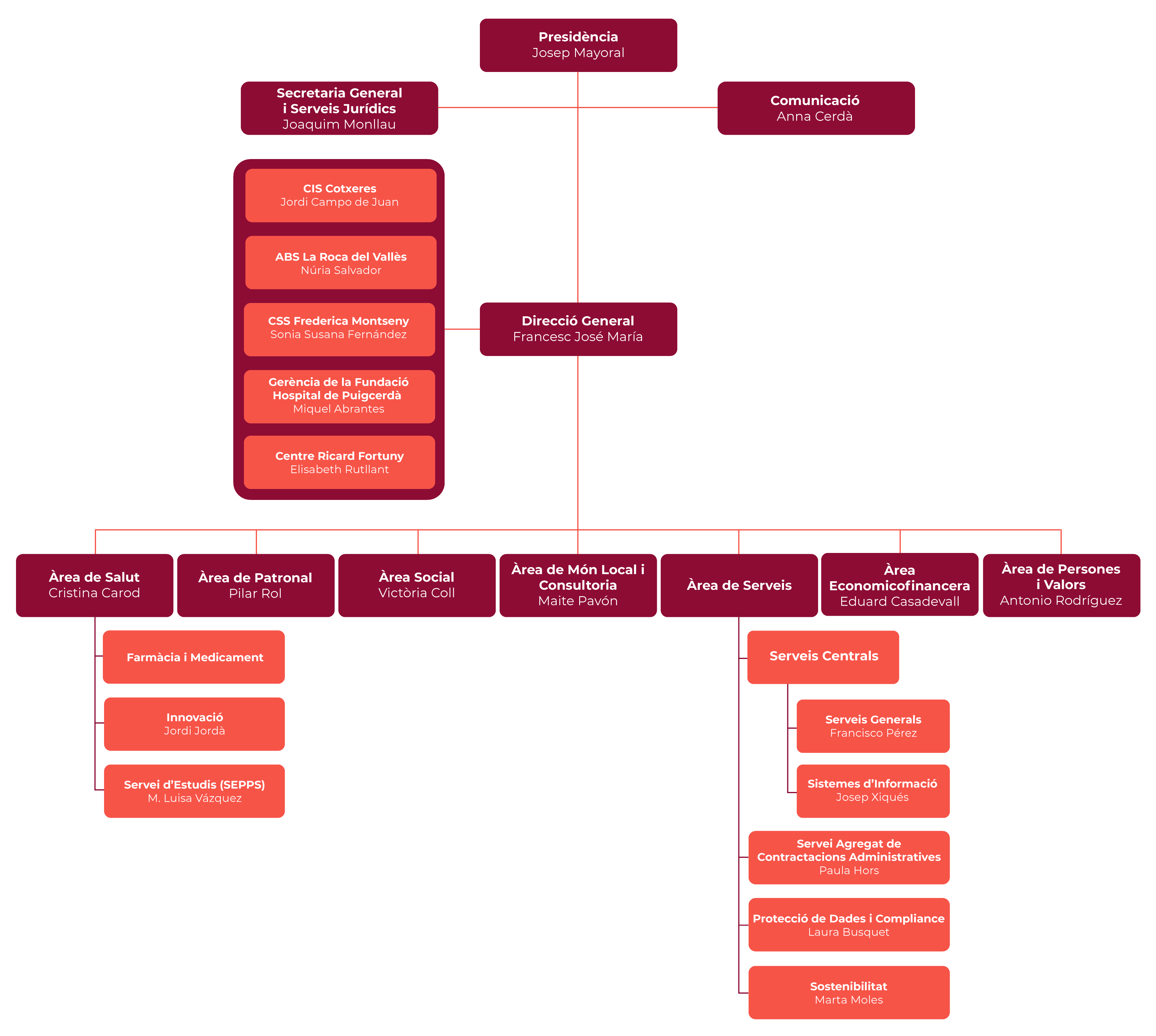
ESTRUCTURA ORGANITZATIVA

Coneix els l’estructura del Consorci

Amb el president com a principal figura de representació institucional i sota la coordinació del director general, que és nomenat a la Junta General a proposta del Consell Rector, el CSC s’estructura en diferents àrees de coneixement i expertesa per donar servei als seus associats.  

Imatge
Organigrama CSC